
















山东乡村旅游护照
地图2013年4月24日,国内首本以乡村旅游为主题的旅游优惠手册《山东乡村旅游护照》在济南举行首发式。《护照》由山东省旅游局委托山东旅游行业协会乡村旅游分会、山东大华城市品牌发展中心共同编纂发行,意在全面展示山东乡村旅游的发展成果,进一步促进山东乡村旅游事业的健康发展。

《护照》为珍藏本,设计独特,携带便捷。其中精选了山东省乡村旅游点60余处,图文并茂,并首次采用了二维码技术,对景点进行了集中展示和大力推介。同时《护照》还将旅游点周边吃、住、行、游、购、娱各类信息以温馨提示的方式全方位呈现给读者,让游客一“照”在手,乡游无愁。游客凭此《护照》赴景点游览,可享受不同程度的门票折扣优惠。

护照主要有以下几个特点:
1、入选景区档次高。《护照》收录的60余家景区中,4A级旅游景区25家,3A级旅游景区11家;
2、内容丰富,功能完善,使用便捷。《护照》在图文简介各景区基本情况的基础上,还采用了数字二维码技术,进一步延伸了《护照》的服务内容,延长了服务时间;
3、惠民力度大。60余次的旅游,2000余元的优惠,全省统一零售价格88元,游客将得到更多的实惠;
4、设计独特、制作精美。《护照》封面裱糊、烫金,外有封套,内页每个景点还都留有景区盖章处,是馈赠和收藏的佳品;
5、使用期限长,护照有效期2年,至2015年3月31日。

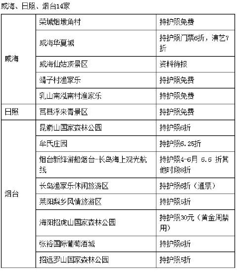
《山东乡村旅游护照》加盟景点



途牛客服中心位于南京市 来电显示为 025-86859999 、025-86259999 、025-85029999 、025-69609987 、025-69609986 、025-57629999 或 025-52339999
>北京途牛国际旅行社有限公司,旅行社业务经营许可证编号:L-BJ-CJ00144 上海途牛国际旅行社有限公司,旅行社业务经营许可证编号:L-SH-CJ00107
关于我们 Investor Relations 联系我们 投诉建议 广告服务 旅游券 途牛招聘 隐私保护 免责声明 旅游度假资质 主题旅游 平台服务协议 平台交易规则 网站地图 UEIP 帮助中心
Copyright © 2006-2025 南京途牛科技有限公司 | Tuniu.com | 营业执照 | ICP证:苏B2-20130006 | 苏ICP备12009060号-4 | 苏网食备A32000000032 | 上海旅游网
游客点评