马来西亚上网卡
活动时间:2016年4月25日—2016年5月24日;
1. 本次活动,每位客户只限参加任意一个国家1次;
2. 订购时间:请至少于出行前5日订购,保证在出行前能够收到亿点卡;
3. 活动规则:
1) 订购此产品,即可享受1元体验亿点全球上网卡。
2) 购买后,我们将为您邮寄亿点全球上网卡,到达当地只需将卡片插入至手机中上网即可。
3) 1元体验活动包含内容:
i. 亿点全球上网卡1张(三卡合一,全机型卡槽通用)+使用说明+卡针
ii. 1日不限速上网套餐——马来西亚、越南、台湾、香港地区套餐1元一天,插卡上网不限速度,不限流量;
新加坡1元一天200MB不限速流量;
欧洲24国套餐、美国、澳大利亚及新西兰地区1元一 天,插卡上网一天50M不限速流量。
iii. 快递邮费(圆通包邮)
4) 活动套餐计算方式:插卡使用开始计起,24小时有效(1天);
5) 流量购买:1元仅为体验价格,超出一天上网功能将会停止,继续使用需另行购买对应国家套餐。
6) 亿点全球上网卡支持手机制式:WCDMA(3G)、GSM(2G),台湾及马来西亚部分地区支持FDD-LTE(4G)。
7) 请于订购时,标注出行国家、订购人姓名、联系方式及详细收货地址;

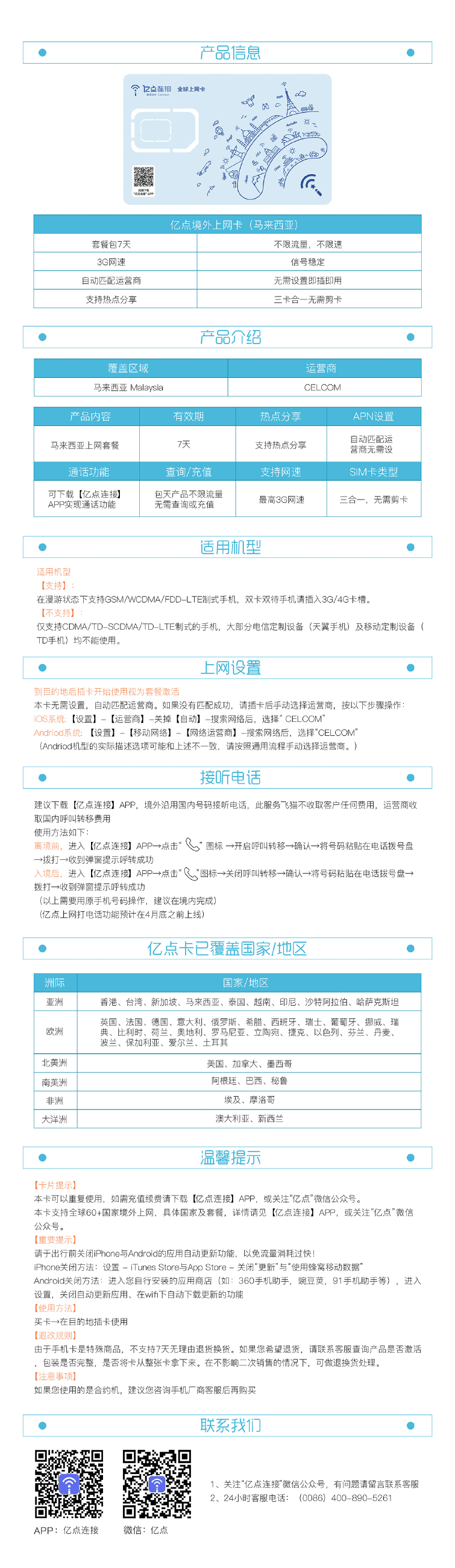
【产品信息】
①有效期:激活后5天(根据实际上架产品更改)
②产品详情:马来西亚3G网速不限流量
③热点分享:支持(需手机支持热点分享)
④激活方式:到达马来西亚即插即用(部分手机需重启)
⑤SIM卡类型:三合一卡,所有设备均适配,无需剪卡,可自由在设备间换卡
⑥合作运营商:CELCOM
⑦语音功能:支持
⑧充值功能:支持
⑨查询功能:支持



【产品介绍】
Q : 亿点卡是什么?
A:还在为出国不知如何上网担心么?还在为要管理着十几张不同国家的sim卡而烦恼么?
如今神器已经出现,只需一张卡,即可在全球几十个热门国家和地区自由上网,目的地还在不断增加中哦~
【插卡使用及手机设置】
Q : 卡片能在哪些移动设备上使用呢?
A:支持GSM/WCDMA/FDD-LTE制式的手机都可以使用,SIM卡插入设备开机后自动激活。(双网双待手机需插入对应网络卡槽)
国内运营商定制机网络情况如下:
本卡网络制式 | 国内运营商定制机网络情况 | ||
中国联通 | 中国移动 | 中国电信 | |
FDD-LTE(4G) | √ | X | √ |
WCDMA(3G) | √ | X | X |
GSM(2G) | √ | √ | X |
卡片大小为三合一设计(大、中、小),无需剪卡,适配何种卡槽的手机。
注:马来西亚可支持4G(FDD-LTE)网络,其他地区均可支持3G(WCDMA)网络。
Q : 到达出游国家可以自动激活选网么?
A:大部分国家开机可以自动激活的,如无法自动选网,可尝试重新启动移动设备;若仍无法使用,按如下步骤操作手动选网:
iOS系统:【设置】-【运营商】-关掉【自动】-搜索网络后,选择相应运营商,例:奥地利,选择“Orange”。
Andriod系统: 【设置】-【移动网络】-【网络运营商】-搜索网络后,选择相应网络,例:比利时,选择“BASE”。(Andriod机型的实际描述选项可能和上述不一致,请按照通用流程手动选择运营商。)
手动搜网对应的国家及运营商明细,见下表:
国家/地区 | 运营商 | 国家/地区 | 运营商 | 国家/地区 | 运营商 |
爱尔兰 | H3G | 芬兰 | DNA | 瑞典 | Sweden provider H3G |
奥地利 | Orange | 荷兰 | KPN(Royal KPN N.V.) | 瑞士 | Swisscom TDC Sunrise |
保加利亚 | Cosmo Mobile EAD | 捷克共和国 | O2 | 土耳其 | AVEA\/Aria |
比利时 | BASE | 立陶宛 | Tele2 | 西班牙 | Orange |
波兰 | Play | 罗马尼亚 | Cosmote | 希腊 | Tim\/Wind |
丹麦 | Hi3G | 英国 | 3 | 以色列 | Orange |
德国 | T-mobile E-Plus | 挪威 | NetCom | 意大利 | Hi3G |
法国 | Bytel(F-Bouygues Telecom) | 葡萄牙 | Optimus | 俄罗斯 | Beeline |
美国 | AT&T | 澳洲 | OPTUS | 新西兰 | Spark NZ |
1元体验亿点全球上网卡--让友谊零距离 活动
95%满意度
5条评论