香港澳门上网卡(398电话卡)+八达通卡(交通卡)

100%满意度

12条评论
 

门票

景区须知

开放时间

特殊人群政策

香港八达通
1. 免票政策:未满3周岁儿童免票。
2. 优惠政策:已满3周岁至未满12周岁儿童可以使用儿童票。使用儿童八达通乘搭公共交通工具(小巴及部份屋村巴士除外)可以有半价优惠。

预订提醒

香港八达通
1、香港八达通不可以多人刷一个八达通乘坐地铁、香港公交车,但是在商店购物可以多人使用一张八达通刷卡。
2、香港八达通成人卡为花色,含100港币的充值费用和50港币的押金费用,共计150港币。 儿童卡为粉红色,含70港币充值费用和50港币押金费用,共计120港币。 (正面显示“儿童票”字样)
3、香港八达通押金可以预支35港币使用,如若押金已被使用,退卡只退剩余的余额并扣除10港币的使用费用。4、香港八达通有多个版本,所以可能您同时买的八达通卡收到了会有所不一样,请见谅。
5、1日过境、1日过境地铁卡只只适用于地铁卡,使用时间按照自然日算起。5、以上票种只接受在线支付快递配送,一旦售出概不退换,如有不便敬请谅解!

温馨提醒

香港八达通
1、所有公用交通卡只能一人一张,不可多人共用。无记名的储值卡,丢失没办法补办,请妥善保存。
2、此卡和国内地铁卡公交卡类似,可续冲、可退还押金。
3、 若退卡请在香港地铁站办理,我司不负责退换,请注意。
4、此卡不要在香港机场使用,否则会损失大笔金额,请悉知。
5、如有任何查询,可致电地铁热线(852)2881 8 888

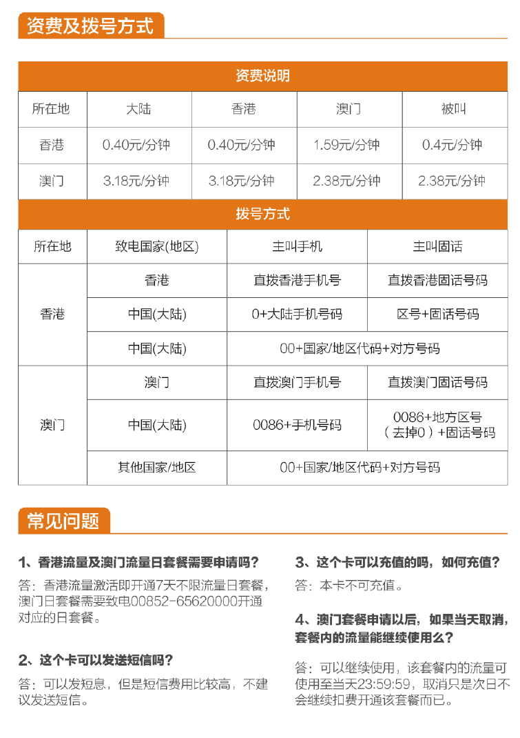
香港398面值电话卡
1、请提前预定,预留出快递的时间。
2、此卡多种方式激活方法,一经激活,7天内有效,超出7天不可使用。请慎重激活使用。
3、此卡有大卡小卡之分,详情请见前台说明。

特殊信息

香港八达通
★ 港澳票券产品挂牌价、景点价格以港币为计价单位,途牛门票价格以人民币为单位。★ 前台显示所省金额仅作参考。
★ 入园时发生无法入园、不能换票等情况,请第一时间联系途牛客服4007103721,否则后果自负,请配合,谢谢。
★ 您购买的香港门票可能会因产品的不同而分开发货,敬请谅解!

景区简介

赠送卡套如下图,可以把最小的Nano卡变成你想要的任何卡型。适合任何卡型的手机。

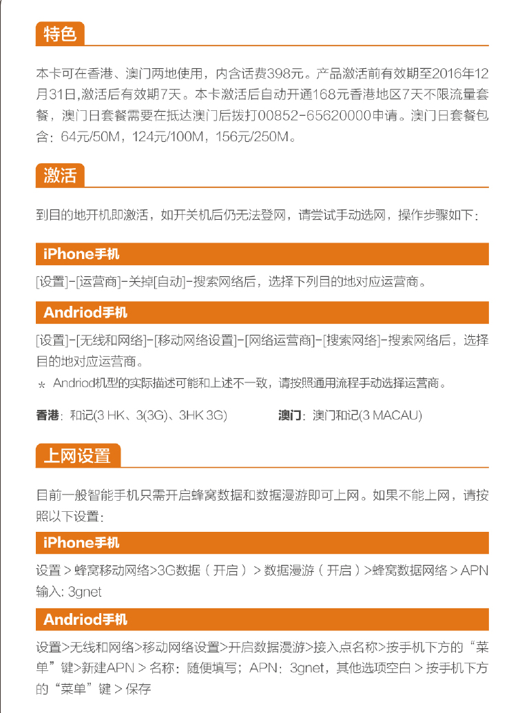
港澳398面值电话卡(仅限香港和澳门地区使用):
本卡398面值,无日租,无月租,免卡费和行政费。所含话费398元,首次上网会扣除168元香港7天无限流量3G上网费用,剩余230元。剩余的款项可在香港本地拨打大陆、接听电话,最多共575分钟。(不通电话剩余的230元可在澳门地区包流量包使用。)
用户在香港、澳门插卡开机激活,即享受无限流量。用户可以用该卡在香港、澳门两地使用短信、语音、数据功能,激活后有效期7天。
澳门上网套餐需要申请开通,自由选择日套餐:64元包50M,124元包100M,156元包250M。澳门基础上网费2元/MB。已申请日套餐,如需更换请当天取消日套餐,次日再开通其他日套餐。
本卡每张都附赠纸质卡套1张,上面有说明、产品是使用介绍、收费详情、港铁线路图,香港热门店铺的打折优惠,下图为卡套的一部分说明,请详细阅读。
不适用设备:电信版-双卡双待手机、天翼手机、电信版Iphone、电信版(3G路由),移动3GTD手机/TD路由)、联通3G无线路由器、任何型号的定制机和合约机。


电话卡开通方式如下:

详细使用以及收费情况如下:

港铁线路图本卡也是有印刷在卡套上的。


卡套上有三个二维码,第一个是途牛APP下载的二维码,香港门票随买随用。
第二个是香港热门店铺的优惠券,使用时出示扫描后链接里的二维码即可享受优惠。
第三个为此卡的客服微信,有问题扫一扫寻求帮助。




香港八达通介绍:

八达通是一个使用非接触式智能卡的电子缴费系统,类似于大陆的公交卡、地铁卡。八达通的押金请在香港地铁站退卡,即可退出剩余的钱。购卡不到两年,退卡需要手续费。约10港币。
大家赴港后一过海关就可使用不用在过关后换零钱坐车。而且八达通卡在香港用途广泛,可在麦当劳,屈臣氏,万宁,便利店,快餐店,服装店、各大超市使用,还可以用来搭乘香港的所有交通工具,例如:渡海轮船,火车,地铁,公交车,缆车,电车,的士等等并有折扣。所谓香港的一卡通。
因八达通是非实名制的储值卡,请保存好,丢失不可挂失、不可补办。


上面花色的是成人的版本,下面粉色的是儿童的版本,可能会因为批次不同花色、颜色有所不同。
收到卡后背面有温馨提示,请保持卡的完整,在离开香港之前到地铁站办理退票手续,并会收取您10港币的手续费用。
由于批次不同,卡的质感、厚度等有差别,此卡是循环利用的,所以您收到了可能会有使用的痕迹,请理解。

公共交通:巴士、屋邨 / 旅遊巴士、轮渡、小巴、铁路、的士、山顶缆车、电车;
零售:服裝店、書店、餅店、便利店、百貨公司、娛樂設施、快餐店、家居用品店、个人护理店商店、照片冲印服务、超級市場、电话服务、街市;
停車場:全港超過600個停車場接受八達通付款;
路旁停車收费表:全港路旁停車收费表;
自助服务:影印机、自助贩卖机/自助服务亭;
娱乐设施:剧院、私人会所、马场、运动设施、游泳池、主题公园;
网上付款:八达通网上商店;
其他:醫院、公共服務(公司註冊處、香港警务处、土地註冊chu、娱乐及文化事务处 — 公共图书馆)、學校;
八达通种类:

八达通使用具体事项:
★交易过程:使用八达通付款时,使用者只需将八达通卡放近阅读器,款项会自动扣除。交易时间平均只需0.3秒。交易完成后,读卡器会发出“哔”的声音,显示屏会显示被扣除的金额及卡的余额。
★如何充值:几乎所有设有八达通阅读器的商店都可为八达通充值,包括“7·11”便利店、OK便利店、地铁、九广东铁、九广西铁全部车站或九广轻铁部分车站站内的充值机、部分车站内的客户服务中心及全部车站(九广轻铁除外)的售票处、九巴客户服务中心等有提供充值服务。每张八达通卡最多可储值HK1000。八达通最大透支金额是35港币。这容许使用者在储值金额不足的情况下,仍能乘搭香港大部分交通工具或购买商品。
★租用版八达通卡的一般退款手续:欲退回租用版八达通卡的余额及按金,你可到任何港铁客务中心办理有关手续。退回个人八达通卡须缴付HK$10退卡手续费。若该个人八达通卡是于2004年11月1日前发出并于发卡日期起计5年后才退回,有关的退卡手续费则可豁免。如于发卡日期起计3个月内退回其他种类的租用版八达通卡,则须缴付HK$7退卡手续费。
★退卡手续:不附有自动增值功能的租用版八达通卡如余额不超过HK$500,你可以实时取回按金及余额。如余额为HK$500或以上,该卡会交回八达通卡有限公司处理,退款支票会于申请后7个工作天内寄出。如该卡遭到蓄意破坏,例如严重分层、摺曲、剪割、爆裂、涂写、粘贴照片或贴纸,该卡将会交回八达通卡有限公司处理,HK$30将会从按金中扣除作为卡成本补偿,退款支票会于申请后7个工作天内寄出。
★失效八达通卡的退款手续:如你的八达通卡失效,你可到任何港铁客务中心办理退款手续。
如八达通未能通过闸口,待显示灯号停止闪动后再作尝试,在使用八达通时遇上任何疑难,请向地铁工作人员求助。



交通指南

景点交通

游客点评

让旅游更简单